Baker Act Training University Of South Florida . the florida behavioral health association/florida alcohol and drug abuse association (fadaa) provides baker act. Lenderman is the former president of the area agency on aging of. the baker act covers both voluntary and involuntary psychiatric examination of adults and minors (ages 17 and under). baker act reporting center. this system hosts a variety of free online baker act courses including: the baker act reporting center is located in the department of mental health law & policy, de la parte florida mental health. The baker act and firearms. martha lenderman, m.s.w., discusses florida’s baker act. In collaboration with agency for health care.
from www.news4jax.com
the baker act covers both voluntary and involuntary psychiatric examination of adults and minors (ages 17 and under). In collaboration with agency for health care. the florida behavioral health association/florida alcohol and drug abuse association (fadaa) provides baker act. the baker act reporting center is located in the department of mental health law & policy, de la parte florida mental health. The baker act and firearms. baker act reporting center. this system hosts a variety of free online baker act courses including: martha lenderman, m.s.w., discusses florida’s baker act. Lenderman is the former president of the area agency on aging of.
ITEAM Number of children held under Baker Act growing
Baker Act Training University Of South Florida In collaboration with agency for health care. this system hosts a variety of free online baker act courses including: The baker act and firearms. the baker act covers both voluntary and involuntary psychiatric examination of adults and minors (ages 17 and under). the baker act reporting center is located in the department of mental health law & policy, de la parte florida mental health. martha lenderman, m.s.w., discusses florida’s baker act. In collaboration with agency for health care. the florida behavioral health association/florida alcohol and drug abuse association (fadaa) provides baker act. Lenderman is the former president of the area agency on aging of. baker act reporting center.
From bakeractattorneys.com
Florida Baker Act Attorney Mark G. Astor Baker Act Training University Of South Florida Lenderman is the former president of the area agency on aging of. the baker act covers both voluntary and involuntary psychiatric examination of adults and minors (ages 17 and under). martha lenderman, m.s.w., discusses florida’s baker act. In collaboration with agency for health care. the baker act reporting center is located in the department of mental health. Baker Act Training University Of South Florida.
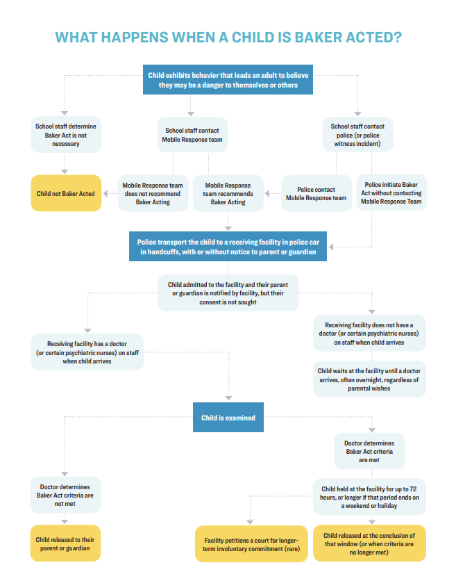
From welevelupfl.com
What Is "Baker Act Florida"? How "Baker Acted" Works? Baker Act Training University Of South Florida the baker act covers both voluntary and involuntary psychiatric examination of adults and minors (ages 17 and under). In collaboration with agency for health care. baker act reporting center. martha lenderman, m.s.w., discusses florida’s baker act. this system hosts a variety of free online baker act courses including: the florida behavioral health association/florida alcohol and. Baker Act Training University Of South Florida.
From floridarecoverygroup.com
How The Florida Baker Act Works Florida Recovery Group Baker Act Training University Of South Florida the baker act covers both voluntary and involuntary psychiatric examination of adults and minors (ages 17 and under). martha lenderman, m.s.w., discusses florida’s baker act. this system hosts a variety of free online baker act courses including: The baker act and firearms. baker act reporting center. Lenderman is the former president of the area agency on. Baker Act Training University Of South Florida.
From www.cchrflorida.org
QUESTIONS AND ANSWERS BAKER ACT RIGHTS Citizens Commission on Human Baker Act Training University Of South Florida the florida behavioral health association/florida alcohol and drug abuse association (fadaa) provides baker act. Lenderman is the former president of the area agency on aging of. martha lenderman, m.s.w., discusses florida’s baker act. the baker act reporting center is located in the department of mental health law & policy, de la parte florida mental health. In collaboration. Baker Act Training University Of South Florida.
From fherehab.com
The Marchman and Baker Acts in Times of Family Crisis FHE Health Baker Act Training University Of South Florida The baker act and firearms. this system hosts a variety of free online baker act courses including: the baker act covers both voluntary and involuntary psychiatric examination of adults and minors (ages 17 and under). In collaboration with agency for health care. martha lenderman, m.s.w., discusses florida’s baker act. the baker act reporting center is located. Baker Act Training University Of South Florida.
From heavy.com
Florida’s ‘Baker Act’ 5 Fast Facts You Need to Know Baker Act Training University Of South Florida the florida behavioral health association/florida alcohol and drug abuse association (fadaa) provides baker act. this system hosts a variety of free online baker act courses including: martha lenderman, m.s.w., discusses florida’s baker act. In collaboration with agency for health care. the baker act covers both voluntary and involuntary psychiatric examination of adults and minors (ages 17. Baker Act Training University Of South Florida.
From www.slideserve.com
PPT Baker Act The Florida Mental Health Act FLORIDA STATUTES CHAPTER Baker Act Training University Of South Florida In collaboration with agency for health care. the baker act covers both voluntary and involuntary psychiatric examination of adults and minors (ages 17 and under). baker act reporting center. this system hosts a variety of free online baker act courses including: martha lenderman, m.s.w., discusses florida’s baker act. The baker act and firearms. Lenderman is the. Baker Act Training University Of South Florida.
From www.slideserve.com
PPT Crisis Intervention PowerPoint Presentation, free download ID Baker Act Training University Of South Florida the florida behavioral health association/florida alcohol and drug abuse association (fadaa) provides baker act. In collaboration with agency for health care. baker act reporting center. The baker act and firearms. this system hosts a variety of free online baker act courses including: the baker act covers both voluntary and involuntary psychiatric examination of adults and minors. Baker Act Training University Of South Florida.
From www.signnow.com
Baker Act 20162024 Form Fill Out and Sign Printable PDF Template Baker Act Training University Of South Florida The baker act and firearms. the florida behavioral health association/florida alcohol and drug abuse association (fadaa) provides baker act. this system hosts a variety of free online baker act courses including: baker act reporting center. the baker act reporting center is located in the department of mental health law & policy, de la parte florida mental. Baker Act Training University Of South Florida.
From www.dementiafamilypathways.com
A Better Baker Act in Florida begins with Education Baker Act Training University Of South Florida In collaboration with agency for health care. baker act reporting center. the baker act covers both voluntary and involuntary psychiatric examination of adults and minors (ages 17 and under). this system hosts a variety of free online baker act courses including: martha lenderman, m.s.w., discusses florida’s baker act. The baker act and firearms. the baker. Baker Act Training University Of South Florida.
From mhacf.org
Guardian Advocate Baker Act Training MHACF Baker Act Training University Of South Florida Lenderman is the former president of the area agency on aging of. baker act reporting center. the baker act covers both voluntary and involuntary psychiatric examination of adults and minors (ages 17 and under). this system hosts a variety of free online baker act courses including: martha lenderman, m.s.w., discusses florida’s baker act. the baker. Baker Act Training University Of South Florida.
From www.news4jax.com
ITEAM Number of children held under Baker Act growing Baker Act Training University Of South Florida the baker act reporting center is located in the department of mental health law & policy, de la parte florida mental health. The baker act and firearms. martha lenderman, m.s.w., discusses florida’s baker act. baker act reporting center. this system hosts a variety of free online baker act courses including: the florida behavioral health association/florida. Baker Act Training University Of South Florida.
From www.cchrflorida.org
The Baker Act CCHR Florida Baker Act Training University Of South Florida baker act reporting center. this system hosts a variety of free online baker act courses including: the florida behavioral health association/florida alcohol and drug abuse association (fadaa) provides baker act. the baker act reporting center is located in the department of mental health law & policy, de la parte florida mental health. the baker act. Baker Act Training University Of South Florida.
From www.slideserve.com
PPT Baker Act The Florida Mental Health Act FLORIDA STATUTES CHAPTER Baker Act Training University Of South Florida the baker act reporting center is located in the department of mental health law & policy, de la parte florida mental health. the baker act covers both voluntary and involuntary psychiatric examination of adults and minors (ages 17 and under). baker act reporting center. the florida behavioral health association/florida alcohol and drug abuse association (fadaa) provides. Baker Act Training University Of South Florida.
From www.thedyslexiainitiative.org
The Florida Baker Act Baker Act Training University Of South Florida baker act reporting center. Lenderman is the former president of the area agency on aging of. The baker act and firearms. this system hosts a variety of free online baker act courses including: the florida behavioral health association/florida alcohol and drug abuse association (fadaa) provides baker act. the baker act reporting center is located in the. Baker Act Training University Of South Florida.
From www.cchrflorida.org
Continuing Education Course on the Baker Act Baker Act Training University Of South Florida the baker act covers both voluntary and involuntary psychiatric examination of adults and minors (ages 17 and under). the florida behavioral health association/florida alcohol and drug abuse association (fadaa) provides baker act. The baker act and firearms. martha lenderman, m.s.w., discusses florida’s baker act. the baker act reporting center is located in the department of mental. Baker Act Training University Of South Florida.
From www.youtube.com
Knowing Your Rights Under the Baker Act YouTube Baker Act Training University Of South Florida Lenderman is the former president of the area agency on aging of. martha lenderman, m.s.w., discusses florida’s baker act. the baker act reporting center is located in the department of mental health law & policy, de la parte florida mental health. The baker act and firearms. In collaboration with agency for health care. baker act reporting center.. Baker Act Training University Of South Florida.
From www.slideserve.com
PPT Baker Act The Florida Mental Health Act FLORIDA STATUTES CHAPTER Baker Act Training University Of South Florida the baker act reporting center is located in the department of mental health law & policy, de la parte florida mental health. this system hosts a variety of free online baker act courses including: Lenderman is the former president of the area agency on aging of. the florida behavioral health association/florida alcohol and drug abuse association (fadaa). Baker Act Training University Of South Florida.